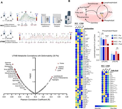
Red blood cells (RBC) play critical roles in the maintenance of vascular tone and metabolite transfer in addition to their well characterized role in gas exchange. In this capacity, they play a central role in maintaining systemic activity during stressful physiological situations such as exercise. At the far end of the spectrum for endurance sports, the popularity of long-distance running has been increasing in recent years. However, literature on the impact of marathon and ultramarathon running on red blood cell physiology is limited. To characterize molecular responses in RBC to long-distance running, blood was sampled from 11 runners before and after the Martigny-Combes à Chamonix (MCC, distance: 40 km, elevation gain: 2300 m) or 12 runners before and after the Ultra - Trail du Mont Blanc (UTMB, distance: 171 km, elevation gain: 10,000 m) and separated into plasma and RBC components. Hematological parameters and RBC deformability were assessed before and after each race. 1 Here, the same samples were analyzed using mass spectrometry-based metabolomics, lipidomics, proteomics, and elemental analysis ( Figure 1A). While RBC after both races had decreased mean cell volume (MCV), RBC exhibited higher amounts of exposed phosphatidylserine (PS) on the outer membrane only after the MCC, which serves as a signal for eryptosis. However, hematocrit (Hct) remained unchanged after this race, but was significantly lower after the UTMB. 1 Although decreased Hct can result from hemodilution, the plasma levels of albumin, sodium, and potassium were not significantly altered in either race. In addition, RBC microparticles increased after the UTMB with concomitant decreases in the deformability of intact RBC at high shear stresses, effects of which were not observed after the MCC. Intracellular metabolic correlates with deformability were enriched with acylcarnitines (AC - Figure 1A), which inversely correlated with RBC deformability at 30 Pa. This compound class was also positively associated with the level of IL-6 in addition to kynurenine, an immunomodulatory metabolite which has also been linked to IL-6 level and RBC damage in COVID19. 2 Within RBC, that are largely devoid of mitochondria, AC play an intermediary role in membrane lipid repair ( Figure 1A). While AC and fatty acids were significantly higher after both races, the magnitude of increase was higher after the MCC ( Figure 1B). However, the ratios of lysophosphatidylcholines or lysophosphatidylethanolamines to their respective intact lipid counterparts were predominantly lower after the UTMB, indicating more active membrane lipid repair in these cells ( Figure 1B). In support, the coenzyme A precursor pantothenate was consumed after both races, though carnitine accumulated only after the UTMB possibly due to increased acyl-CoA utilization for lipid repair rather than interconversion into AC. Increased oxidative stress was also apparent in the proteome, which demonstrated that the proportion of glyceraldehyde 3-phosphate dehydrogenase (GAPDH) with irreversibly oxidized active site cysteine was significantly higher after the UTMB. As this protein plays a key regulatory role in glucose oxidation by mediating fluxes through glycolysis or the pentose phosphate pathway (PPP) in an oxidative stress-dependent fashion, 3 increased damage to its active site may partially explain a shift in glucose catabolism away from glycolysis and towards the PPP to generate NADPH reducing equivalents to cope with accumulating oxidative stress. In consideration of the varying temporal exposures to physiological stress between the MCC and UTMB, these results provide an in vivo snapshot into the accumulation of damage, repair, and removal of RBC as they circulate throughout the body during exercise.
1. Robert M, Stauffer E, Nader E, et al. Impact of Trail Running Races on Blood Viscosity and Its Determinants: Effects of Distance. Int. J. Mol. Sci. 2020;21(22):8531.
2. Thomas T, Stefanoni D, Dzieciatkowska M, et al. Evidence of Structural Protein Damage and Membrane Lipid Remodeling in Red Blood Cells from COVID-19 Patients. J. Proteome Res. 2020;19(11):4455-4469.
3. Reisz JA, Wither MJ, Dzieciatkowska M, et al. Oxidative modifications of glyceraldehyde 3-phosphate dehydrogenase regulate metabolic reprogramming of stored red blood cells. Blood. 2016;128(12):e32-e42.
Disclosures
D'Alessandro:Omix Technologies Inc: Current equity holder in private company; Hemanext Inc: Consultancy; Macopharma: Consultancy.

This feature is available to Subscribers Only
Sign In or Create an Account Close Modal